中国“三线建设”系列——贵州三线建设工业项目和成就
中国“三线建设”系列——贵州三线建设工业项目和成就
国家是不可见的,它必被人格化方可见到,必被象征化才能被热爱,必被想象才能被接受。
*************************************
贵州位于中国西南部,处于西南内陆地区腹地,东接湖南,西邻云南,北连四川,南界广西,土地总面积 176128 平方公里。贵州多山林茂,其地貌主要类型为高原、高中山、中山、丘陵和盆地,高原和各种山地占全省面积的 87%,丘陵 10%,盆地 3%, 虽自古以来,贵州山多路不平, 交通闭塞的情况影响着贵州的经济发展。
与中国其他省份相比,贵州在经济建设 方面略显薄弱,但恰恰是山多林茂溶洞丰富的地理概貌,这种地形特点,符合国家三线建设选址“分散、靠山、隐蔽”的原则要求。
1965 年,国家计委重新调整编制了第三个五年计划,拟在“三线”地区投资 360 亿元,其中贵州安排了 46.26 亿元,占总投资的 12.9% 。
贵州被确定为三线建设的重点省份后,为了保证三线建设能够在强有力的领导组织下有条不紊的推进,省委在 1965 年 10 月成立三线建设领导小组,加强贵阳市委领导。成立遵义、安顺、都匀三个市和六枝、盘县、水城、开阳、万山 5 个矿区政府。贵州省的各级党政领导和有关地区也迅速成立支援三线建设的机构。

三线建设这放弃大城市优越的生活,来到贵州大山里搞建设
1964 年,大连钢厂、本溪钢厂、鞍山钢铁等重点工厂迁入贵州以后,其他地区纷纷将其工厂或设备迁入贵州。在工厂企业搬迁的同时,有来自全国各地七千多名地质、设计及施工人员到达贵州。仅仅两个月的时间,从全国各地搬迁至贵州的民用工业搬迁项目就达到 29 个,在最后列入国家 1965 年计划的项目有 26 个。

三线建设初期,建设者只能住宅临时搭建的帐篷里
083 基地
三线建设期间,国家第四机械工业部确定在贵州凯里、都匀两地建设一个以生产军工产品为主的电子工业基地,后决定将总部设立在都匀以“083 基地”为 代号。
1965 年 1 月,第四工业机械部成立“贵州地区基本建设筹建处”,并在同年 4 月正式命名为“083 筹备处”,后改为 083 基地。这一年就有南丰机械厂、凯旋机械厂、西南雷达技术研究所相继开工。

1970年建设者挖地沟、打地基、修路,展开轰轰烈烈的建设运动
1966年11月,083基地经过考察选址,决定在麻江县与凯里市交界处的钉耙山下,筹建国营新云器材厂和国营鸿运器材厂(即210和208厂),083 基地从 1965 年 9 月开始,基本建设项目在黔南、黔东南和遵义全面展开。
1970 年083 基地建设进入发展高潮,黔南三线建设从开始到 1970 年,累计完成基建投资 15634 万元,完工建筑面积 482566 平方米。
“083 基地”为国家一类大型军工单位,主要生产卫星通信、雷达、移动通信、卫星广播电视成套设备、电子器材、电子元件、数字用户程控交换机等产品。
“083 基地”各企业至建成投产后,各单位工人和技术人员夜以继日,不辞辛苦,为我国国防事业添砖加瓦,比如在这一时期,属“083 基地”的建新机械厂研制 D343II|YN 型精密控制台,荣获贵州省科技成果三等奖;久达机械厂成功研制计算器外存储器磁卡读出器,填补我国空白;南华仪器厂1979 年研制的可测量、测试 350MHz 以下宽带示波器校准仪,获国防科工委科技成果奖。
1969年到1971年间,基地又有414医院、418医院、贵重无线电工业学校、4010库、083基地通信总站等先后动工建设。
到1975 年,083 基地建成单位 27 个,已投产使用 17 个;全基地职工总数 27000 多人,累计完成基建投资 38943 万元,建筑面积107 万平方米, 基地职工达到了 29200 人,完成工业产值 3.3 亿元,实现利润 1070 万元 。
1977年基地成功研制国内第一个数字控制实验卫星地面站。

贵州顺安011 航空基地

贵州航空发动机厂旧址
1965年1月第一机械工业部颁发文件,北京轴承厂分迁安顺、贵阳,筹建西南轴承基地。国家将哈尔滨轴承厂、 上海微型轴承厂部分迁入安顺,组建安顺仪表轴承厂(虹山机械厂、虹山轴承厂), 同年 3 月,国务院第三工业部批准贵州航空工业建设方案,该方案决定以安顺为中心,建立一个代号为“011 基地”,该基地以安顺为中心,拟计划修建飞机主机厂、发动机主机厂和其他专业化厂等与生产企业相关的科研和服务单位。

大山深处的144厂,建设者正在修建简易房屋
经国家勘测部署,国家第三机械工业部在贵州安顺地区建立一个生产歼击机的航空工业生产基地,代号“011 基地”,该基地于 1964 年开始准备筹建工作, 据统计,从 1965 年起全国 16 个省、市的 35 个对口分迁、包建、援建基地建设的一、二线航空工厂,共组织了一万多名优秀工人、工程技术人员、领导干部奔赴贵州。
经过 10 年建设,到 1975 年011 基地也初具形成规模,形成了一 套完整的、独立的、能够总装飞机和发动机以及各种配件的航空工业基地。

这个基地的建成为贵州航空事业的发展起着桥头堡作用,也在航空领域做出了一定的成绩。如双阳飞机制造厂,该工厂主要承担飞机装配、测试、 喷漆、试飞、成品检验、电缆及导管制造等任务。共研制生产涡喷-7、涡喷-13两大系列20多个型号的发动机数千台。
1970 年 5 月011 基地生产第一台航空发动机总装成功,同年 9 月首架喷式气歼击机试飞成功;1972 年成功生产出为航空工业配套的耐高温、高速的M-50 钢轴承,填补了国内的空白。
1985 年该厂生产的歼教飞机成功上天,填补了我国生产高级教练机的空白,产品出口国外 。
安湖机械厂于1966 年开始筹建,1969 年建成投产的为飞机、航空发动机配套生产标准件的中型专业化工厂,其生产的主要产品供应国内 24省、市、自治区的 80 多个单位,甚至出口到埃及、巴基斯坦等国家,创造了一定的经济收益。在企业领导和职工的共同努力下,部分企业如新艺机械厂、枫阳液压电磁元件厂、红湖机械厂等在 1994 年被评为“中国明星企业”。
1970年安顺航空基地双阳飞机制造厂试装的第一架飞机试飞成功,这是贵州生产的第一架飞机。
六盘水地区煤矿
贵州的三线建设从1964年下半年着手进行,并于1965年开始,首先建设的就是六盘水煤炭基地。
六盘水位于贵州西部,包括六枝、盘县、水城,总面积1万平方公里,六盘水煤矿资源丰富。
1965 年,西南煤矿建设指挥部在六枝正式成立,从此六盘水煤炭的开发建设拉开序幕。
1964 年 9 月至 1966 年 3 月,我国煤炭部先后从国内各地抽调了 28 个工程处、8 个地质勘探队、5.2 万人到六盘水参加建设,有50万吨生产建设物资从全国各地运到建设基地。这些外调的建设者加上本地参与建设的工程兵 2 万人,总计超过10 万人,其参与人数之多、规模巨大,在贵州省的煤炭开发史上前所未有。

1968年9月1日,水城钢铁厂1号焦炉正式烘炉
在这一阶段,六盘水各矿区开展了夺煤保钢大会战,到1972年底,已经形成了比较强大的生产能力。并动工兴建水城矿区老鹰山竖井,汪家寨斜井和大河边斜井等。
据相关资料显示,到 1972 年底,贵州已经开工建设和投产的矿井规模达到年生产煤 1627 万吨,原煤总产量达 569 万吨,已建成洗煤厂 3 座,原来每年 320 万吨的原煤入洗能力在当年达到 284.53 万吨,洗精煤 62.93 万吨,掘井总进尺 78600 米。
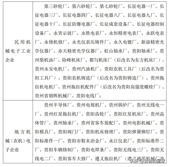
贵州地方机械电子工业
1969 年贵州新建和扩建一批地方机械电子企业,主要包括贵州半导体厂、贵州电视机厂、贵州无线电一厂等起来 28 个企业工厂和建于各地、州、县的 47 个机械电子企业。

“三线建设”期间贵州机械工业新建、扩建企业

“三线建设”期间贵州机械工业新建、扩建企业
贵州化学工业
1964 年上海大中华橡胶厂、 上海联一橡胶厂等几个橡胶企业抽调部分人员和设备内迁贵州。1965 年组成贵州橡胶总厂。先后新建、扩建和改建了贵州轮胎厂、贵州胶鞋厂、贵州橡胶配件 厂、贵州橡胶制品厂(现名贵州申一橡胶厂)等。这一时期建成的主要企业有: 开阳磷矿矿务局、赤水天然气化肥厂、贵州有机化工厂、一批橡胶加工企业,贵州化学工业的主要物质基础和主要产品生产能力大都是在这一时期形成的。
由于一批骨干企业建成投产,使贵州化学工业在大型化、现代化的道路上前进了一大步,特别建设了全套引进具有 20 世纪 70 年代国际先进水平的大型化肥装置和具有国内先进水平的大型有机化工、化学矿山及中型合成氨装置。
贵州建材工业
从 1966~1976 年的 10 年间,在国家的支持下,全省各级政府以及煤炭、水利、电力、司法等系统,共筹集基本建设资金 16250 万元,以就地取材,就地生产,就地供应为原则,建设了 150 余个。
1965年新投产火电机组4台,新增发电装机容量达4.3万千瓦。参加兴建水城钢铁厂的会战单位达20多个。贵州铝厂经过两年奋战,1966年9月电解铝厂经过两年奋战,1966年9月电解铝厂首批40台电解槽正式投产。
年产40万吨水泥的贵阳水泥厂、年产50万吨水泥的水城水泥厂,开阳磷矿一期工程、剑江化肥厂二期工程、贵州化肥厂等。一些军工企业战胜种种困难,只用了一年左右的时间,到1966年初,就有华阳电工厂、贵阳电机厂天义电工厂,梅岭化工厂,林泉电机厂、南丰机械厂等一批基建项目建成投产,有的工厂还创造了当年设计,当年施工,当年投产的奇迹。
在这一时期内,建材新产品得到较大发展。页岩砖、灰砂砖、煤矸石砖、粉煤灰砖;中型水泥混凝土空心砌块、粉煤灰加气混凝土砌块;钢筋混凝土预制空心板,大理石板材;水泥石棉瓦、水泥压力 管、水泥电杆;大坝水泥、“17”型双快型砂水泥等产品。
#赏秋意##头条晒图大赛##记录秋日生活点滴##理想家生活##头条创作游园会##秋日生活打卡季##探寻亚洲龙销量新高背后的原因##理想成为一百万家庭的选择凭什么##高颜值就选瑞虎8PLUS##三线建设##什么是三线建设##沿海企业迁往内陆#
标签:
