中国近代史签订的不平等条约详解
中国近代史签订的不平等条约详解
1
鸦片战争时签订的不平等条约



2
第二次鸦片战争时签订的不平等条约


3
沙俄强迫签订的不平等条约

4
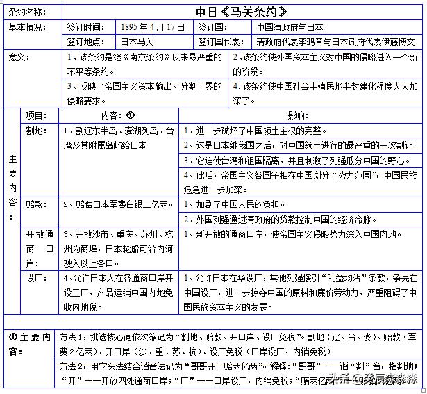
中日《马关条约》

5
《辛丑条约》

6
主要不平等条约的特点

7
近代史不平等条约时间轴


标签:
中国近代史签订的不平等条约详解
1
鸦片战争时签订的不平等条约



2
第二次鸦片战争时签订的不平等条约


3
沙俄强迫签订的不平等条约

4
中日《马关条约》

5
《辛丑条约》

6
主要不平等条约的特点

7
近代史不平等条约时间轴


标签:
三生三世:白浅身为四海八荒第一位女上神,素锦竟用此称呼 三生三世中青丘在四海八荒中的地位是极其高的。 青丘白浅更是四海八荒唯一的一位女神,地位自然是不用说的,原本她...
如何繁殖多肉植物 多肉植物又称为多浆植物,是指根、茎、叶三种营养器官中叶是肥厚多汁且具备储存大量水分功能的植物。因为多肉的外观小巧可爱,可以净化空气,所以广受大家的...
2元纸币也值钱,这个特征一刀价值15500元,你能找到吗? 人民币我们天天都在用,作为我们国家的法定货币人民币大家都不会陌生,现在我们国家已经发行了5套人民币了,在这5套人民...
真人越狱密室逃亡1攻略 逃出神秘的牢笼监狱通关图文攻略 真人越狱密室逃亡1逃出神秘的牢笼监狱攻略,下面就为大家详细讲解真人越狱密室逃亡1逃出神秘的牢笼监狱通关图文攻略,...
迎春诗词四首 来源:【新乡日报】 迎春诗词四首 席淑贤 (竹韵轩) 【其一】行香子·除夕日冬育牡丹绽放 最美红缨。倾国倾城。花儿美,迎接高朋。蕊开袅袅,紫玉亭亭。引蝶招蜂,软...
饰演 “三国第一美女”甄宓的,张芷溪 张芷溪,中国内地影视女演员,2011年,出演个人首部电视剧《光荣大地》,从而正式进入演艺圈 2017年,因在古装剧《大军师司马懿之军师联盟...
深圳市公安局局长调整 9月1日上午,经市七届人大常委会第二十次会议表决通过,赵勇任深圳市人民政府副市长、市公安局局长。 深圳市人大常委会主任骆文智(左一)给新获任命的深...
盘点明星们的豪华伴郎团!袁弘的伴郎团太强大导致大家忘了新郎 袁弘的伴郎团可谓是全是大牌,他请来了胡歌,彭于晏,马天宇,刘昊然只听这几个人的名字,哪一个不是大家所熟知...
惠安聚龙小镇,风景美如画 聚龙小镇位于福建省泉州市惠安县,园区总体规划面积约20000亩,其中森林面积10000余亩,水系面积2000余亩,运动配套面积2500余亩,文教艺术配套1000余亩,...
大坪医院看眼科(近视)流程 小孩眼睛近视了,应该准确的说,度数增加,听说大坪眼科很牛,所以决定到这里给孩子检查。 即使是周四,人都很多,相当多,为了节约你的时间,我...
百神传说之韦驮菩萨 韦陀菩萨,又叫韦琨、韦驮天。是南方增长天王手下的八将之一,佛教护法神将,担当佛寺的护卫职责。 佛曾下法旨让韦驮保护出家人,护持佛法。韦驮是佛国中...
LOL壁纸插画,虚空之女·卡莎,是不是你本命英雄 “我的外表可能会吓到你,但请搞清楚——我和你是一伙的,而且我们将血战到底。”——卡莎 *图片来源网络,侵删...
纪念曹国国君曹叔振铎,菏泽市定陶区仿山庙会盛况空前 纪念曹国国君曹叔振铎,菏泽市定陶区仿山庙会盛况空前 每年农历的3月27日至3月29日是仿山庙会,这是民间为纪念曹国第一代...
普京真没有吹牛,这款战略撒手锏,20倍音速,半小时打遍全球 普京没有吹牛,先锋导弹成功发射了。今年3月普京在国情咨文中提到了一种名为“先锋”导弹的杀手锏武器。当时普京说...
财富密码之“我爱中国”——曝光网红伏拉夫的真面目! 近年来,不知道大家有没有发现一个怪相——只要是外国人,随便说几句:我爱“中国”,便可以赚的盆满钵满、化身网红大V。...
悬疑剧《为了N》,关于成长与救赎的故事 最近回顾了一部几年前的悬疑剧,2014年播出的《为了N》,日本TBS电视台出品。 这部悬疑剧,全剧围绕两个悬而未决的案件展开,一个是发生...
什么是腰线房?为什么有人喜欢有人避讳?看完这些总算明白了 买房是人生大事,除了房价是大家都关心的之外,房子的楼层选择也是很多人在买房时会重点斟酌的事情,而随着城市建...
鱼竿吸汗带这样绑既能防滑又有手感,一起来学习一下吧 最近工作比较忙,一直也没时间钓鱼,偶尔看看别人发的鱼获很是手痒痒,无奈只能在家摆弄摆弄渔具,看看大师们发的钓鱼帖...
平时调皮捣蛋的烧饼,在师兄弟们之中只有张云雷才能管的了他 看过大象表演的人都知道,一头成年的大象就用一条和它体重不匹配的铁链子拴着,大家很好奇它为什么不撑开跑掉。曾...
军婚文:季长官好心捡了个萌妹子回家,却一不小心被这丫头给扑倒 今日推荐军婚文:季长官好心捡了个萌妹子回家,却一不小心被这丫头给扑倒 《长官,你的未婚妻掉了》 精彩片段...