1959-2019|中国乒乓·世界冠军
1959-2019|中国乒乓·世界冠军
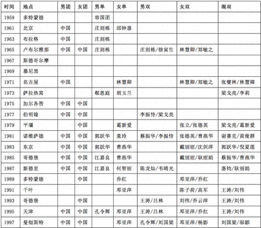
世锦赛冠军榜


奥运会冠军榜

世界杯冠军榜



——选自2019年第4期
《乒乓世界》纪念中国首夺世界冠军60周年专辑
标签:
1959-2019|中国乒乓·世界冠军
世锦赛冠军榜


奥运会冠军榜

世界杯冠军榜



——选自2019年第4期
《乒乓世界》纪念中国首夺世界冠军60周年专辑
标签:
山东原民办代课教师有什么新消息(山东省民办教师代课教师补助如何发放) 山东省民办教师和代课教师的补助是按照每人每年教龄,退休后补贴二十元的标准发放的。 条件也比较简...
俄罗斯正与金砖国家讨论金融信息传输系统协作问题,外交部回应 1 月 30 日,外交部发言人汪文斌主持例行记者会。 有记者提问,俄罗斯央行行长表示,俄罗斯正在与其他金砖国家讨...
牛奶品牌哪个好? 牛奶品牌哪个好?牛奶是我们生活息息相关的食物,今天介绍中国十大牛奶品牌,看看哪个牛奶品牌好。 1 蒙牛牛奶 (中国名牌,中国驰名商标,国家免检产品) 2 伊利牛奶...
金柱赫车祸去世,车祸现场照片曝光,女友:真的死了吗? 据韩国媒体援引首尔江南警察署的消息报道称,本月30日,演员金柱赫在韩国首尔江南区三成洞发生车祸,但在抢救途中不治...
南京地铁 1 号线车厢内出现老鼠,系偶发事件 现代快报讯(记者 刘伟娟)近日,有网友发布视频称南京地铁 1 号线车厢内出现老鼠。12 月 7 日,现代快报记者获悉,南京地铁一直都在...
具荷拉生前唯一认爱男友!龙俊亨悄悄做这事,让网友看了鼻酸 南韩女星具荷拉24日在家身亡,震惊演艺圈,不少明星好友都发文哀悼,而曾和她有过一段情的男星龙俊亨,虽然没公开...
翰墨青州 · 2023 书画艺术节开幕 翰墨青州 · 2023 书画艺术节 12 月 16 日在山东青州开幕。 翰墨青州 · 2023 书画艺术节包括五星出东方 一带一路 国际美术大展、盛世典藏——荣宝斋藏品...
网红“呆妹儿”的那些事 呆妹儿小霸王,原名:吉昕薇,1995年9月,陕西西安人,斗鱼直播吃鸡主播。 长相甜美声音,逗逼的风格让她在直播间有着极高的人气,而这位小姐姐的日常其...
杭州一醉酒男子头卡护栏还 ... 太离谱了 ! 记者:康乐 通讯员:施劢、伊芳明 转载请注明来源: 杭州交通 918(hzfm918) 11 月 17 日 21 点左右,杭州市公安局钱塘区公安分局下沙派出所接...
哈铁恢复部分旅客列车 8月11日11时,滨绥线哈尔滨一牡丹江旅客列车恢复运行。 8月11日,哈尔滨站开往绥芬河站的D8525车次恢复运行。 8月12日,绥芬河站开往哈尔滨站的D8516次恢复运行...
昆明火车站 昆明火车站位于云南省昆明市官渡区,地处贵昆线、成昆线、南昆线、昆玉线、内昆线的交汇处,是云南省的重要交通门户。 昆明火车站原名昆明南窑站,于1966年贵昆铁路通...
消息称小米汽车已布局 7 款车型,增程 SUV 对标理想 L 系列 IT 之家 4 月 28 日消息,据第一财经报道,多个独立信源处透露,小米汽车已开始新平台的开发工作,该平台将采用增程式混动...
《大话西游》经典台词:如果将爱加一个期限的话 我希望是一万年 “曾经有一份真挚的爱情摆在我的面前,我没有珍惜,等到失去的时候才追悔莫及,人世间最痛苦的事情莫过于此。...
微信的“头像”不叫head picture,别再乱翻译啦 社交软件的头像可以反映出每个人性格,而且不同年龄段之间差异较大,所以有些网友就比较烦恼,因为常常会收到爸妈消息,让他们换个...
萝莉有三好,身娇、体柔、易推倒 “萝莉有三好,身娇、体柔、易推倒” 一生无悔控萝莉,萝莉大法好~~ 1.《小林家的龙女仆》康娜卡姆依 原因是因为恶作剧被从原来的世界放逐而来...
震惊!原来LOLITA也可以这么帅气 有很多美少年会为了自己的妹子穿和lolita裙子搭配的服饰;也有一些少女想要穿一些帅气可爱的LO装。所以在LO店会有一些男装出品,这类服装一般称之...
醉驾新规今起施行 北京商报讯(记者 金朝力 程靓)12 月 28 日起,《关于办理醉酒危险驾驶刑事案件的意见》(以下简称 《意见》)正式施行。12 月 18 日,最高人民法院、最高人民检...
歌手演唱会为什么要戴耳机?看完这个你就知道了! 作为一个资深歌迷,小编看节目经常有一个疑惑,为什么歌手不管是在节目中还是在演唱会上都要戴一个耳机一样的东西?里面放的...
山西虎潘军峰:统治水利厅12年,一桌酒席3.88万,停职仍提拔干部 “权力堕落,腐化成性”,曾经的水利厅厅长潘军峰,如同官场上的一颗毒瘤,将自己才华与机会浪费于贪婪与腐化。...
当年红遍全国的歌手陈淑桦,现在哪去了? 醉话聊娱乐,有我不寂寞,欢迎关注醉话娱乐。 陈淑桦1958年出生,1973年出道,1985年获得台湾金钟奖最佳女歌手称号,1991年凭借电影插曲《...